为缓解县直义务教育学校学科教师和县教研室教研员紧缺矛盾,经研究决定,面向全县农村义务教育学校遴选19名在编在岗教师到县直义务教育学校任教;面向全县中小学遴选1名在编在岗教师到县教研室担任综合实践课教研员。现将有关事项公告如下:
一、遴选原则
坚持德才兼备,民主、公开、竞争、择优,在考核的基础上择优聘用。
二、遴选人数和岗位
单位 | 语文 | 数学 | 英语 | 科学 | 物理 | 美术 | 音乐 | 教研员 | 合计 |
茂华中学 | 1 | 1 | 1 | 1 | 1 | 5 | |||
恒升小学 | 4 | 5 | 1 | 10 | |||||
实验小学 | 1 | 1 | 2 | ||||||
张振武小学 | 2 | 2 | |||||||
教学研究室 | 1 | 1 |
三、遴选条件
(一)遴选人员应具备以下条件:
1、拥护党的路线、方针、政策,热爱教育事业,遵纪守法。
2、身体健康。
3、年龄在45周岁以下(1974年7月1日以后出生)。
4、我县农村义务教育学校实际工作满五年(其中新机制教师工作满三年)。
5、参加初中语文、数学、英语、物理学科遴选的教师获得本科及以上学历,且在2017、2018、2019三年初中毕业生学业考试中所任教学科荣获过全县一、二、三等奖;参加小学语文、数学、科学学科遴选的教师获得专科及以上学历,且在近六年(2014、2015、2016、2017、2018、2019)小学毕业年级教学质量检测中所任教学科荣获过全县一、二、三等奖。教学成绩以县教研室核算数据为准。参加音乐、美术学科遴选的教师学历为普通专科及以上学历,至少有一个专业对口且现从事音乐、美术岗位工作的教师,其中参加初中美术学科遴选的教师学历为本科。
6、参加综合实践课教研员遴选的教师获得本科及以上学历,年龄在40周岁以下(1979年7月1日以后出生),且在2017、2018、2019三年小学毕业年级教学质量检测或初中毕业生学业考试中荣获全县一、二、三等奖,高中阶段符合年龄及学历条件的教师均可报名。
(二)有下列情形之一的人员不得报名参加遴选
1、接受立案调查和受党政纪处分期间的人员。
2、因“师德师风”问题一票否决的人员。
四、报名及资格审查
1、报名时间:
2019年8 月7 日,工作时间:上午8:30—12:00 ,下午15:00—18:00。
2、报名地点及联系方式:竹山县教育局原办公楼三楼会议室,电话:4220153。
3、报名要求:每人限报一个岗位,遴选学科学段与获奖学科学段一致。报名者须填写《竹山县2019年公开遴选教师报名审核表》(附件2),审核表由所在学校和乡镇中心学校进行审核,并带本人有效证件(身份证、毕业证、获奖证书等证件原件及复印件)。所提供材料必须真实有效,凡弄虚作假的,一经查实,将取消本人遴选资格,三年内不得参加县直学校遴选,同时给予相关人员纪律处分。
4、资格审查。由县教育局、县编办、县人社局依据遴选岗位设置的条件进行资格审查。
五、遴选办法
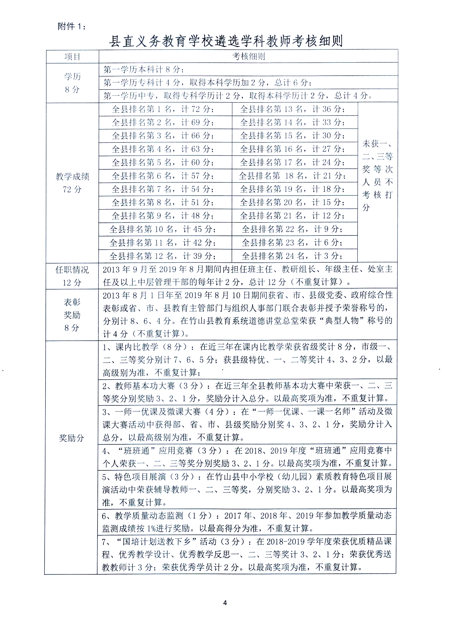
1、参加语文、数学、英语、物理、科学等五个学科遴选的,采取考核的方式进行。由县教育局、县编办、县人社局共同对符合条件报名人员按《县直义务教育学校遴选学科教师考核细则》(附件1)进行打分,根据拟遴选人数按考核得分由高到低确定拟聘用人选。若考核成绩相同,以教学成绩高者优先,再相同者,以第一学历高者优先。
2、参加美术、音乐学科遴选的,采取面试的方式进行(面试方式待定)。
3、参加综合实践课教研员遴选的,采取综合测试和考察方式进行(综合测试和考察方式待定),报名人数必须达到1:3的比例,否则取消该岗位。
六、公示及聘用
1、公示:对拟聘用人员进行七天公示。公示期间,设立咨询举报电话(县教育局:4220153;县委编办:4232071;县人社局:4225735),接受社会监督。
2、聘用:公示无异议者按组织程序办理聘用手续,其中农村义务教育新机制教师入围后须本人承诺放弃新机制岗位方可办理聘用手续。聘用人员到岗后执行新单位的岗位聘用及工资制度。
竹山县人社局 竹山县委编办 竹山县教育局
2019年7月26日
附件1:

附件2:
相关新闻
