时政
要闻
乡镇
部门
社会
专题
文明实践
媒体矩阵
网上问政
文旅
教育
卫健
公告
直播
外媒
竹山研究
风雅竹山
便民服务
竹山政府网
投稿
首页
>
公告
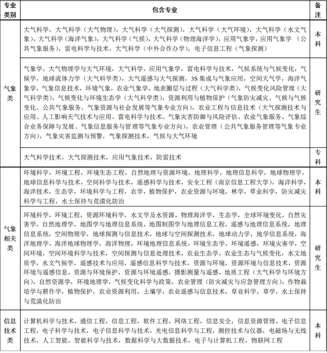
2021年十堰市气象部门招聘英才啦!
发布时间: 2020-11-18 14:36
来源:竹山融媒体中心
编辑:张荣菊
字体大小:
大
中
小
打印
返回
相关新闻
今日竹山便民服务
今日竹山云超市
一周热门
1
县政府党组会议召开
2
县委理论学习中心组开展集体学习
3
县政府常务会议召开
4
王忠林在十堰调研时强调 做强特色优势产业 构建现代化产业体系 以高质量发展实效检验学习教育成果
5
竹山县2026年网络餐饮食品安全“红黑榜”公示
6
竹山县总工会2026年度公开补聘工会协理员公告
7
巫山县与我县会商重点水源工程建设
8
我县部署“五一”交通领域安全防范工作
9
竹山县人民代表大会常务委员会决定任免的名单
10
省委宣传部副部长赵理富来竹调研
视频
竹山新闻|2026年4月30日
竹山新闻|2026年4月29日
听竹山|守山人
听竹山|青山绿水鄂陕边
媒体矩阵
民生码上见
竹山便民服务
竹山特产云超市
今日竹山报
今日竹山网站手机版
云上竹山客户端
竹山新闻微信公众号
竹山融媒+微信公众号
今日竹山微信公众号
今日竹山网举报受理和处置管理办法
中国互联网违法和不良信息举报中心
涉历史虚无主义有害信息举报专区
湖北省互联网违法和不良记录举报平台
违法和不良信息 举报电话0719-4224351
电信诈骗举报专区
举报平台涉企侵权举报专区
友情链接
中新社
人民网
荆楚网
秦楚网
竹惠企
绿松石供应链平台
十堰市人民医院